近日
中共云南省委印發了
《云南省干部教育培訓規劃(2023—2027年)》
并發出通知
要求全省各地區各部門
結合實際認真貫徹落實
全文如下↓↓
云南省干部教育培訓規劃
(2023—2027年)
干部教育培訓是建設高素質干部隊伍的先導性、基礎性、戰略性工程,在推進中國特色社會主義偉大事業和黨的建設新的偉大工程中具有不可替代的重要地位和作用。為培養造就政治過硬、適應新時代要求、具備領導社會主義現代化建設能力的高素質干部隊伍,推動云南高質量跨越式發展,根據《干部教育培訓工作條例》和《全國干部教育培訓規劃(2023—2027年)》,結合實際,制定本規劃。
一、總體要求
(一)指導思想
堅持以習近平新時代中國特色社會主義思想為指導,全面貫徹黨的二十大精神,深入貫徹習近平總書記關于黨的建設的重要思想、習近平總書記考察云南重要講話和重要指示批示精神,認真落實新時代黨的建設總要求和新時代黨的組織路線,深刻領悟“兩個確立”的決定性意義,增強“四個意識”、堅定“四個自信”、做到“兩個維護”,把深入學習貫徹習近平新時代中國特色社會主義思想作為主題主線,以堅定理想信念宗旨為根本,以提高政治能力為關鍵,以增強推進中國式現代化建設本領為重點,緊緊圍繞新時代新征程黨的使命任務,持續深化黨的創新理論武裝,強化政治訓練,加強履職能力培訓,抓好基本培訓,深入推進干部教育培訓體系改革創新,增強教育培訓的時代性、系統性、針對性、有效性,高質量教育培訓干部,高水平服務云南經濟社會發展,為推進“3815”戰略發展目標,譜寫中國式現代化的云南實踐新篇章提供思想政治保證和能力支撐。
(二)主要目標
——黨的創新理論武裝更加系統深入,用習近平新時代中國特色社會主義思想凝心鑄魂取得顯著成效,廣大干部理想信念更加堅定、思想意志更加統一、行動步調更加一致,對黨的創新理論更加篤信篤行,用以指導實踐、推動工作更加自覺。
——政治訓練更加扎實有效,廣大干部黨性更加堅強,推進作風革命、效能革命更加自覺,政治判斷力、政治領悟力、政治執行力不斷提高,政治紀律和政治規矩意識進一步增強,自覺在政治立場、政治方向、政治原則、政治道路上同以習近平同志為核心的黨中央保持高度一致。
——履職能力培訓更加精準管用,廣大干部貫徹新發展理念、服務和融入新發展格局、推動高質量發展的能力進一步提高,統籌發展和安全的能力不斷提升,專業知識和人文綜合素養更加完備,推進中國式現代化建設本領不斷增強。
——培訓體系更加健全完善,培訓內容更具時代性系統性,培訓方法更具針對性有效性,培訓數字化水平不斷提升,培訓保障更加堅實有力,培訓制度更加規范完備,培訓覆蓋更加全面有效,選育管用機制更加協同高效。
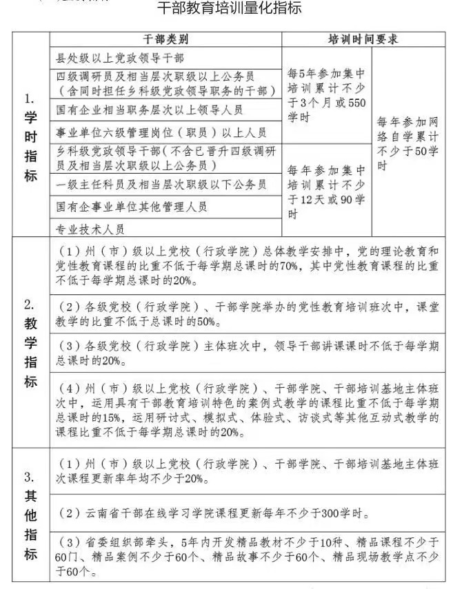
(三)主要指標

注:1. 集中培訓主要包括4種情形:(1)經組織選調參加的脫產培訓;(2)參加黨委(黨組)理論學習中心組學習;(3)經組織選調、在規定時限內參加并完成學習任務的網絡專題培訓;(4)由組織安排,采取線上、線下等方式,在特定時間、指定地點參加的集中宣講、專題講座等。
2. 網絡自學學時,主要指干部個人在組織人事部門認可的網絡培訓平臺完成的學時。
二、突出學習貫徹習近平新時代中國特色社會主義思想這個主題主線,堅持不懈用黨的創新理論凝心鑄魂、強基固本
(一)在常態長效上持續用力。始終把黨的創新理論作為干部教育培訓首要內容,完善干部理論教育培訓長效機制,落實黨的創新理論學習教育計劃,組織實施習近平新時代中國特色社會主義思想教育培訓計劃(專欄1),系統謀劃、持續用力,不斷深化思想鑄魂、理論武裝工作,教育引導干部堅定理想信念、鑄牢對黨忠誠、站穩人民立場。堅持把習近平新時代中國特色社會主義思想作為黨委(黨組)理論學習中心組學習首要內容,作出具體安排,精心組織實施;作為各級黨校(行政學院)、干部學院、社會主義學院主課必修課,辦好理論進修班、理論研修班,融入各類專題培訓班;作為干部學習的中心內容,全面系統學、持續深入學、聯系實際學。鞏固主題教育成果,通過專題學習、研討交流、調查研究、主題黨課、建章立制等形式,推動黨的創新理論學習教育走深走實走心,使廣大干部更加深刻領悟“兩個確立”的決定性意義,更加自覺增強“四個意識”、堅定“四個自信”、做到“兩個維護”。
專欄1 習近平新時代中國特色社會主義思想教育培訓計劃
|
1. 省委組織部統籌制定年度培訓計劃,每年安排400名左右廳局級領導干部、1000名左右縣處級領導干部到省委黨校(云南行政學院)、干部學院進行理論學習和黨性教育,每年安排50名左右縣處級理論骨干到省委黨校(云南行政學院)參加習近平新時代中國特色社會主義思想理論研修班。 2. 各地區各部門統籌制定年度培訓計劃,組織各級各類干部參加習近平新時代中國特色社會主義思想集中培訓。州(市)、縣(市、區)黨政領導班子成員每2至3年到黨校(行政學院)、干部學院至少接受1次系統的黨的創新理論教育和黨性教育,5年內累計不少于2個月。 3. 各級干部教育培訓機構按照中央黨校(國家行政學院)、中央組織部制定的習近平新時代中國特色社會主義思想課程體系和教學大綱組織開發相關課程,推動黨的創新理論進課堂。 4. 各地區各部門學好用好第六批全國干部學習培訓教材,組織編寫貫徹落實習近平新時代中國特色社會主義思想的案例和特色教材。 5. 各地區各部門結合實際,建設一批反映習近平新時代中國特色社會主義思想生動實踐的現場教學點,打造精品教學路線。 |
(二)在入腦入心上持續用力。組織理論攻關,加強理論闡釋,講清楚習近平新時代中國特色社會主義思想的科學體系和核心要義,講清楚“兩個結合”的歷史邏輯、理論邏輯、實踐邏輯,講清楚這一思想的世界觀、方法論和貫穿其中的立場觀點方法,講清楚這一思想的道理學理哲理,教育引導干部增進對黨的創新理論的政治認同、思想認同、理論認同、情感認同。遵循理論教學規律,優化課程設計,推行課堂講授、案例解析、現場感悟相結合的教學方式,增強理論教育的吸引力感染力說服力。省委黨校(云南行政學院)和云南扎西、老山、楊善洲干部學院發揮示范引領作用,舉辦黨的創新理論教學研討會,組織開展精品課程點評觀摩交流活動。組織干部讀原著學原文、悟原理知原義,原原本本研讀《習近平談治國理政》、《習近平著作選讀》、《習近平新時代中國特色社會主義思想專題摘編》等重要著作,跟進學習習近平總書記最新重要講話和重要論述。完善理論學習考核評價機制,強化述學評學,把學習貫徹習近平新時代中國特色社會主義思想情況作為考核領導班子和衡量領導干部思想政治素質的重要內容。
(三)在轉化運用上持續用力。堅持學思用貫通、知信行統一,把學習貫徹習近平新時代中國特色社會主義思想與學習貫徹習近平總書記考察云南重要講話和重要指示批示精神結合起來,一體學習領會,真正做習近平新時代中國特色社會主義思想的堅定信仰者、忠實實踐者。堅持學用結合、學以致用,引導教師聯系實際教、干部聯系實際學,緊密結合云南高質量跨越式發展中的重點難點、群眾反映強烈的急難愁盼問題、黨的建設面臨的突出問題,從黨的創新理論中悟規律、明方向、學方法、增智慧,在深化、內化、轉化上下功夫,不斷提高政治能力、思維能力、實踐能力,把習近平新時代中國特色社會主義思想轉化為堅定理想、錘煉黨性和指導實踐、推動工作的強大力量。
三、強化政治訓練,教育引導干部深刻領悟“兩個確立”的決定性意義、做到“兩個維護”
(一)明確政治訓練重點內容。加強黨的理論教育,以深入學習貫徹習近平新時代中國特色社會主義思想為主題主線,組織干部深入學習黨的基本理論、基本路線、基本方略,提高把握方向、把握大勢、把握全局的能力。把黨性教育貫穿教育培訓全過程,加強黨章和黨規黨紀學習教育,強化政治忠誠教育,加強政治紀律和政治規矩教育,強化民主集中制教育,加強斗爭精神和斗爭本領養成,開展黨的全面領導、黨的建設等方面培訓,提高干部辨別政治是非、保持政治定力、駕馭政治局面、防范政治風險的能力;強化正確權力觀、政績觀、事業觀教育,讓“十種鮮明導向”成為各級干部的工作理念、自覺行動和鮮明特質;強化黨的宗旨、革命傳統、黨風廉政教育,堅決反對“四風”,永葆共產黨人政治本色;加強鑄牢中華民族共同體意識教育,深化“黨的光輝照邊疆、邊疆人民心向黨”、“擁護核心、心向北京”等主題實踐,引導干部樹立正確的國家觀、歷史觀、民族觀、文化觀、宗教觀;加強社會主義核心價值觀教育、中華優秀傳統文化教育、中華民族傳統美德教育,強化政德教育、警示教育,開展家庭家教家風教育。
(二)突出政治訓練重點對象。堅持把政治訓練貫穿干部成長全周期,全面加強各級領導干部政治訓練,使干部的政治素養、政治能力與擔負的領導職責相匹配。實施“一把手”政治能力提升計劃(專欄2),有計劃地選調地方、部門、國有企事業單位主要負責同志到黨校(行政學院)、干部學院參加專題培訓。
專欄2 “一把手”政治能力提升計劃
|
1. 根據中央組織部安排部署,定期舉辦廳局級主要領導干部專題研討班,就關系黨和國家工作全局的重大理論和現實問題開展培訓。 2. 省委組織部選派州(市)黨政正職、縣(市、區)黨委書記和省管企業、省管高校主要負責同志參加中央組織部舉辦的提高政治能力專題培訓班。 3. 省委組織部定期舉辦縣(市、區)政府正職培訓班,每年舉辦鄉鎮(街道)黨(工)委書記示范培訓班。 4. 各地區各部門抓好各級主要領導干部和國有企事業單位主要負責同志政治能力培訓。 |
實施年輕干部理想信念強化計劃(專欄3),突出習近平新時代中國特色社會主義思想學習教育,強化政治忠誠教育、理想信念教育、紀律規矩教育,加強優良傳統作風和責任感使命感教育,強化斗爭意識,提高年輕干部政治能力、調查研究能力、科學決策能力、改革攻堅能力、應急處突能力、群眾工作能力、抓落實能力。
專欄3 年輕干部理想信念強化計劃
|
1. 各級組織人事部門研究制定新一輪年輕干部培訓工作計劃。 2. 分類分級開展年輕干部培訓,有計劃地安排優秀年輕干部到黨校(行政學院)、干部學院、干部培訓基地培訓,5年內完成輪訓。 3. 省委黨校(云南行政學院)每年春季、秋季學期舉辦中青年干部培訓班。省委組織部選調優秀年輕干部參加培訓。 4. 云南農村干部培訓基地、民族干部培訓基地分別舉辦基層年輕干部、少數民族年輕干部三年跟蹤培養示范培訓班,云南工業干部培訓基地、西南聯大干部培訓基地每年分別舉辦國有企業年輕干部、教育系統年輕干部培訓班,省社會主義學院每年舉辦黨外中青年干部培訓班。 5. 省委組織部每年舉辦選調生培訓班,對到村任職選調生進行培訓。 6. 各地區各部門根據年輕干部不同成長階段特點,用好紅色資源,加強初任培訓、任職培訓、在職培訓和實踐鍛煉。注重依托云南扎西、老山、楊善洲干部學院開展年輕干部政治培訓。 |
實施中層干部政治訓練計劃(專欄4),加強黨政機關、國有企事業單位中層干部政治訓練,引導干部提高政治站位、強化政治擔當、提升政治能力、落實政治責任,切實解決“中梗阻”問題,推動黨中央決策部署及省委工作要求落地見效。
專欄4 中層干部政治訓練計劃
|
1. 省委組織部每年在省委黨校(云南行政學院)、干部學院舉辦省級機關處長示范培訓班。 2. 省委省直機關工委每年在省級機關黨校舉辦省級機關中層干部示范培訓班。 3. 省委教育工委、省國資委分別舉辦高校、國有企業中層干部示范培訓班。 4. 各州(市)黨委組織部每年舉辦州(市)級黨政機關、國有企事業單位中層干部示范培訓班。 |
重視對女干部、黨外干部等的政治培訓,加強對高層次人才的政治引領,省委組織部會同有關單位每年組織一定數量人才開展國情、省情研修。實施少數民族干部政治訓練計劃(專欄5),深入學習貫徹習近平總書記關于加強和改進民族工作的重要思想和關于宗教工作的重要論述,聚焦民族團結進步示范區建設,發揮省委統戰部、省民族宗教委等部門職能作用,加強民族宗教工作理論和方針政策教育培訓,切實提高民族宗教事務治理能力,打造民族團結進步干部教育品牌。
專欄5 少數民族干部政治訓練計劃
|
1. 省委黨校(云南行政學院)每年舉辦民族地區縣處級領導干部培訓班,對各州(市)相關干部進行系統理論教育。 2. 云南民族干部培訓基地、省社會主義學院圍繞鑄牢中華民族共同體意識、堅持我國宗教中國化方向舉辦專題培訓班,每年培訓少數民族干部500人左右。 3. 加強與國家民族事務委員會培訓合作,每年到中央民族干部學院舉辦少數民族干部專題培訓班。 4. 省委統戰部、省民族宗教委抓好統戰服務對象、民族宗教系統干部政治訓練和履職能力培訓。 5. 各州(市)、縣(市、區)黨委組織部會同有關部門加強少數民族干部政治訓練。 |
(三)創新政治訓練方式方法。綜合運用理論講授、政策解讀、案例教學、現場體驗等方式開展政治訓練,增強干部的政治覺悟、政治素養、政治能力。加強和改進黨性教育,推動黨性教育、黨史教育、理論教育相貫通,增強黨性教育思想性、系統性,防止碎片化、庸俗化。開展黨史、新中國史、改革開放史、社會主義發展史、中華民族發展史學習培訓,堅持用以偉大建黨精神為源頭的中國共產黨人精神譜系教育干部。注重利用革命遺址遺跡、紀念場館等開展現場教學,引導干部傳承紅色基因、賡續紅色血脈。注重運用楊善洲、張桂梅、高德榮等先進典型教育干部,引導干部自覺以先進典型為榜樣,鑄牢對黨絕對忠誠的政治品格。
四、加強履職能力培訓,增強譜寫中國式現代化云南實踐新篇章本領
(一)聚焦“國之大者”。圍繞貫徹落實黨的二十大作出的重大戰略部署,分層級分領域分專題開展建設現代化產業體系、推進鄉村全面振興、提升城鎮化發展質量、促進區域協調發展、建設世界一流企業、辦好人民滿意的教育、推進科技自立自強、發展全過程人民民主、堅持全面依法治國、發展文化事業、國際傳播能力建設、推進碳達峰碳中和、貫徹總體國家安全觀、增強維護國家安全能力、深化公共安全治理和社會治理、防范化解金融風險、應急管理和突發事件處置、增強黨組織政治功能和組織功能等專題培訓,提高干部推動高質量發展本領、服務群眾本領、防范化解風險本領。加強與崗位職責相匹配的通識教育培訓,重點開展經濟、政治、文化、社會、生態文明、黨的建設、憲法和法律等知識學習培訓,開展軍事、國防、外交、統戰、教育、科技和民族、宗教、財稅、金融、統計、信訪、保密、機構編制、老干部工作、應急管理、城市建設、公共衛生、輿情應對、基層治理、反壟斷、知識產權及身心健康等知識學習培訓。加強信息技術、人工智能、生物技術、新能源、新材料等新知識新技能學習培訓。
(二)拓寬培訓渠道。實施干部履職能力提升計劃(專欄6),根據不同培訓對象特點,整合優質資源,分類別多渠道推進黨政領導干部、國有企事業單位領導人員、專業技術人員、機關普通干部和基層干部履職能力培訓。發揮各級黨校(行政學院)、干部學院、干部培訓基地主體作用,圍繞黨中央重大決策部署和國家重大戰略需求、地方黨委和政府中心工作開展專題培訓;發揮省委省直機關工委、省委教育工委、省國資委黨委職能作用,對黨政機關、高校、國有企業干部開展專題培訓;發揮部門行業專業優勢,開展專門政策解讀、重點任務落實等專題培訓;發揮省內高校學科專業優勢,開展新知識新技能等培訓;發揮專業技術人員繼續教育基地資源優勢,開展專業技術能力提升培訓;發揮職業院校(含技工學院)培養高技能人才的基礎性作用,開展技術技能培訓;發揮云南省干部在線學習學院等網絡學習平臺廣覆蓋、便捷化的優勢,通過舉辦網上專題班、開設學習專欄等,抓好履職通識培訓;發揮派出單位和接收單位協作優勢,抓好援派幫扶干部人才、掛職干部等教育培訓。積極創造條件,支持干部在職自學。
(三)補齊能力短板。立足云南實際,圍繞建設民族團結進步示范區、生態文明建設排頭兵、面向南亞東南亞輻射中心,發展壯大資源經濟、園區經濟、口岸經濟等,實施出省培訓計劃(專欄7),組織干部到發達地區學習先進經驗,開闊干部視野,有針對性地幫助干部填知識空白、補素質短板、強能力弱項。
(四)突出實戰實效。強化實踐導向、問題導向、效果導向,實施新時代基層干部主題培訓計劃(專欄8),綜合運用多種方式方法開展實戰化培訓。堅持“干而論道”,注重邀請領導干部、專家學者、基層干部、先進典型等授課,讓懂政策的人講政策、有經驗的人談經驗、會方法的人教方法。大力推進領導干部上講臺,有計劃地安排各級領導干部到黨校(行政學院)、干部學院主體班次授課。緊貼業務實操,加大案例教學比重,把實踐中鮮活生動的案例及時運用到教育培訓中,加強案例開發和實訓室建設;運用情景模擬、桌面推演、工作復盤等方法,讓干部在仿真情境中學習如何處理問題、化解矛盾、防范風險。
專欄6 干部履職能力提升計劃
|
1. 省委組織部每年在省委黨校(云南行政學院)舉辦專題培訓班,調訓廳局級領導干部和國有企事業單位領導人員、州(市)有關部門主要負責同志、縣(市、區)黨政領導班子成員1000人左右。 2. 省委組織部每年安排不少于1/5的省管企業領導班子成員到省級以上干部教育培訓機構開展培訓,省國資委黨委抓好所管理的國有企業領導人員培訓。 3. 省委組織部會同有關行業主管部門,分行業舉辦事業單位領導人員培訓班,每年安排一定數量的事業單位領導人員參加培訓。 4. 省委組織部每年在省內高校舉辦專題研修班,調訓省級機關處級及以下干部、國有企事業單位中層及以下干部1000人左右;省委省直機關工委每年安排一定數量的省級機關黨務干部參加示范培訓。 5. 省委組織部會同有關部門,每年組織實施公務員培訓計劃,培訓3000人左右。每年在省委黨校(云南行政學院)舉辦縣處級公務員任職示范培訓班。 6. 省委組織部每年安排不少于1/3的全省組工干部到云南組織干部學院開展培訓。 7. 省委宣傳部會同有關部門,每年選調一定數量的哲學社會科學教學科研骨干、新聞和文化工作骨干到省委黨校(云南行政學院)培訓。 8. 省委統戰部會同有關部門,定期在省社會主義學院舉辦黨外干部培訓班。 9. 省委社會工作部會同省委組織部,每年選調一定數量的社會工作骨干和全省性行業協會商會、“兩企三新”黨建工作骨干到省級干部教育培訓機構培訓。 10. 省人力資源社會保障廳會同有關部門,實施知識更新工程,每年培訓一定數量高層次、急需緊缺和骨干專業技術人才,開展專業技術人員繼續教育。 11.省地方金融管理局會同有關部門抓好各級黨政干部、金融系統干部“學金融、懂金融、用金融”專題培訓。 12. 各地區各部門結合各自職責和工作實際,開展各級各類干部和專業技術人才能力培訓。 |
專欄7 出省培訓計劃
|
1. 省委組織部每年到省外舉辦10期專題培訓班,調訓廳局級領導干部和國有企事業單位領導班子成員、縣(市、區)黨政正職500人左右。 2. 省級干部教育培訓機構加強與省外干部教育培訓機構合作,積極“走出去”開展分段式培訓。 3. 各地區各部門按照務實管用、勤儉節約的原則,有計劃地組織干部到發達地區學習培訓。 |
專欄8 新時代基層干部主題培訓計劃
|
1. 按照“省級示范培訓、州(市)級統籌培訓、縣級兜底培訓、部門抓行業系統培訓”的原則,3年內分類分級將全省基層干部輪訓一遍。 2. 省委組織部每年在省級干部教育培訓機構舉辦基層干部示范培訓班,調訓縣(市、區)部門負責同志、鄉鎮(街道)黨政領導班子成員、村(社區)干部4000人左右,安排一定數量的基層骨干師資和基層干部教育培訓管理者參加。 3. 省委組織部每年舉辦鄉鎮(街道)黨(工)委書記、組織委員、村(社區)黨組織書記、駐村第一書記示范培訓班。 4. 各州(市)黨委組織部每年至少對鄉鎮(街道)黨政正職和分管黨建工作的副書記、組織委員培訓1次。 5. 各縣(市、區)黨委組織部會同社會工作部每年至少對村(社區)黨組織書記和村(居)委會主任、駐村第一書記和工作隊員培訓1次,對村(社區)其他干部每3年輪訓1次,加強村(社區)后備力量培訓。 |
五、推進培訓資源建設,夯實培訓保障基礎
(一)加強培訓機構建設。實施培訓機構高質量發展工程(專欄9),加強對省級干部教育培訓機構指導,落實《關于推動省級干部教育培訓機構高質量發展十二條措施》,在規范辦學、隊伍建設、激勵措施等方面加大支持力度,推動省級干部教育培訓機構高質量發展。推進各級黨校(行政學院)整體性建設,以教學督導、師資培養、質量評估為重點,強化上級黨校(行政學院)對下級黨校(行政學院)的業務指導,不斷提高辦學科學化制度化規范化水平。省委黨校(云南行政學院)指導各州(市)黨校(行政學院)構建特色教學體系,分批分類打造特色教學品牌。圍繞提高辦學效能整合資源、多措并舉,推進縣級黨校(行政學校)分類建設。加強社會主義學院建設。進一步提升部門行業干部教育培訓機構辦學質量。開展黨校(行政學院)、干部學院、干部培訓基地辦學質量評估。加強各類黨員干部培訓機構規范管理,堅持從實際出發積極支持加強培訓機構基礎設施建設,嚴控新設以黨員干部為培訓對象的培訓機構。鼓勵干部教育培訓機構加強培訓方式方法創新,綜合運用研討式、案例式、模擬式、體驗式、訪談式等方法,推行結構化研討、行動學習等研究式學習,探索翻轉課堂等方法,開展教學方法運用的示范培訓。堅持開門辦學、開放辦學,支持地方、部門聯合開展培訓,鼓勵干部教育培訓機構開展區域協作交流,推動優質培訓資源共享。
專欄9培訓機構高質量發展工程
|
1. 省委黨校(云南行政學院)加強以習近平新時代中國特色社會主義思想為主的馬克思主義理論學科建設,深入推進馬克思主義經典文獻研讀工程,推進黨性教育學科建設,加強師資隊伍建設,健全辦學質量評估長效機制,不斷提高教學科研和管理服務水平。加強對全省黨校(行政學院)系統的業務指導。 2. 各級黨校(行政學院)發揮為黨育才、為黨獻策的獨特價值,著力提升以習近平新時代中國特色社會主義思想為中心內容的理論教育教學質量;探索全周期全鏈條黨性教育模式,增強黨性教育思想性、時代性、規范性;推進高素質教師隊伍建設,全面提升青年教師素質能力;深化教學改革,推進教學方式方法創新,完善激勵考核機制;加強校風教風學風建設。 3. 深化和鞏固縣級黨校(行政學校)分類建設成效,因地制宜推進縣級黨校(行政學校)辦學體制改革和辦學模式創新。按照有領導機構、場地設施、授課教師、培訓范圍、培訓內容、制度保障的“六有”目標推進鄉鎮(街道)黨校規范化建設,強化縣級黨校(行政學校)對鄉鎮(街道)黨校的業務指導。 4. 云南扎西、老山、楊善洲干部學院深入挖掘利用紅色資源,提升辦學能力,不斷推動規范化、特色化、內涵式發展,在黨性教育方面發揮示范引領作用。 5. 云南農村、民族、工業、西南聯大干部培訓基地充分發揮學科專業優勢,健全完善具有自身特色的培訓體系,在專業化能力培訓方面發揮示范引領作用。 6. 云南省干部在線學習學院充分發揮網絡技術優勢,積極探索建立“教、學、考、管”一體化的網絡培訓模式。 |
(二)加強師資隊伍建設。加大名師培養引進力度,把干部教育培訓師資納入各級人才政策支持范疇,實施“云嶺干教名師”培養工程(專欄10),每2年評聘一批對黨忠誠、精通黨的創新理論、授課水平高、在學科領域有影響力的“云嶺干教名師”,在學術研究、經費項目等方面給予支持。鼓勵“云嶺干教名師”在縣級黨校(行政學校)設立“名師工作室”,充分發揮示范引領作用。完善專職教師知識更新和實踐鍛煉制度,加強師資隊伍黨性教育和業務培訓,省委黨校(云南行政學院)分類別舉辦師資培訓班,5年內將州(市)、縣(市、區)黨校(行政學院)和干部學院教師輪訓一遍。鼓勵省、州(市)兩級黨校(行政學院)教師到干部學院、縣(市、區)黨校(行政學校)支教。省委組織部整合全省優質師資資源,建立專職教師、領導干部、專家學者、先進典型、基層干部和鄉土人才等多元化師資庫。探索建立符合干部教育培訓特點的師資隊伍考核評價體系和職稱評審制度。
專欄10 “云嶺干教名師”培養工程
|
1. 每2年評聘10名“云嶺干教名師”,聘期5年。對符合條件的“云嶺干教名師”給予“興滇英才支持計劃”相應政策支持。 2. 省委黨校(云南行政學院)舉辦年輕骨干教師三年跟蹤培養示范培訓班;每年舉辦4期師資培訓班,調訓200人左右。 3. 每年從省、州(市)兩級黨校(行政學院)選派20名左右教師到干部學院、縣(市、區)黨校(行政學校)支教,從干部學院、縣(市、區)黨校(行政學校)選派30名左右教師到省、州(市)兩級黨校(行政學院)進修訪學或跟班學習。 4. 全省干部教育培訓多元化師資庫師資數量保持在1000人左右。 |
(三)加強教學資源建設。深入挖掘開發各類教學資源,實施“云嶺干教精品”建設工程(專欄11),打造一批精品教材、精品課程、精品案例、精品故事、精品現場教學點。聚焦學習貫徹習近平新時代中國特色社會主義思想的云南實踐編寫專業教材、“鄉土教材”、特色教材。科學編制課程建設規劃,完善課程開發和更新機制,強化集體備課,集中打造一批符合發展需要、體現時代特色的黨性教育、理論教育等精品課程。大力推進案例教學,把工作實踐中的最新成果、新鮮經驗運用到教學中,打造一批可推廣、可復制的精品案例。深入挖掘聶耳與國歌、“扎西會議”、紅軍巧渡金沙江、西南聯大教育救國、聞一多“最后一次演講”等紅色資源,打造一批精品故事。深入挖掘紅軍長征過云南、習近平總書記考察云南等現場教學資源,打造一批布局合理、各具特色的精品現場教學點。依托云南省干部在線學習學院,建立教材庫、師資庫、案例庫、故事庫、現場教學點庫,推進全省干部教育培訓資源共建共享。
專欄11“云嶺干教精品”建設工程
|
1. 省委組織部每2年組織開展1屆精品教材、精品課程、精品案例、精品故事推薦評審工作。 2. 省委黨校(云南行政學院)每年至少編寫優質教材2種,開發優質課程10門、優質案例10個、優質故事5個,常態化建好用好優質現場教學點15個左右。 3. 省級干部教育培訓機構每家每年至少編寫優質教材1種,開發優質課程3門、優質案例3個、優質故事3個,常態化建好用好優質現場教學點15個左右。 4. 州(市)黨校(行政學院)5年內至少編寫優質教材1種,每年至少開發優質課程3門、優質案例3個、優質故事5個,常態化建好用好現場教學點15個左右。 5. 省委組織部制定出臺加強現場教學點建設管理使用工作的措施,推動現場教學點共建共管共用。 6. 各地區各部門結合實際,積極打造具有地方特色的教材、課程、案例、故事、現場教學點。 7. 云南省干部在線學習學院做好教材庫、師資庫、案例庫、故事庫、現場教學點庫的日常維護管理。 |
(四)提升干部教育培訓數字化水平。落實《干部網絡培訓業務管理通用要求》等10項國家標準,改造升級云南省干部在線學習學院,搭建功能互補、延伸基層的分平臺,建設縱向貫通、橫向整合的一體化平臺,推進平臺由封閉向開放轉變,由資源平臺向管理平臺轉變,由PC端向多終端轉變。探索建立平臺之間學時互認機制,加強對干部網絡學習成效的考核,規范學員網絡學習行為。組織開展平臺建設、運行情況評估。嚴格落實國家信息安全等級保護和數據分類分級保護等制度,按照“誰主管誰負責、誰建設誰負責”的原則,強化網絡培訓安全保障。鼓勵黨校(行政學院)、干部學院、干部培訓基地和部門、企業、高校等組織開發精品網絡課程。嚴把網絡課程政治關、質量關,規范講授、制作、審核、發布和更新、退出流程。充分利用信息化資源開展干部教育培訓,用好遠程教學、網絡直播培訓形式,增強現場體驗感。分級建立干部教育培訓信息管理系統,完善干部培訓檔案,實現干部培訓信息的精準記錄、標準化管理。加強大數據技術在干部教育培訓中的應用,整合全省培訓數據資源,打通壁壘,用好干部培訓記錄、培訓需求、參訓表現等數據,繪制可量化、可評價的干部“學習圖譜”,以數字化技術推動干部教育培訓形式、內容、機制創新。實施數字化賦能工程(專欄12)。
專欄12 數字化賦能工程
|
1. 加強網絡課程建設。提升課程設計、編輯、制作水平,開發圖文、影音集成交互等多種形式的網絡課程。黨校(行政學院)、干部學院、干部培訓基地教師根據教學需求開發網絡課程應計入教學工作量。 2. 提升網絡培訓成效。探索創建網上研討室、在線學習社區等,加強學員、教師間的研討交流。探索設置網上班主任、學習管理員等,完善學習督促、提醒等制度。 3. 推動現代信息技術應用。鼓勵虛擬現實、增強現實、混合現實、人工智能等技術在干部教育培訓中的應用,推動干部學習數字化、智能化。 4. 加快培訓管理數字化。云南省干部在線學習學院開發“云上學習”APP,打造實戰化應用場景,實現培訓事項“一網通達”、培訓信息“一鍵即達”。加快干部教育培訓機構“智慧校園”、“智慧課堂”建設。 |
(五)推動優質培訓資源下沉。整合各級干部教育培訓資源,實施“送教下鄉”工程(專欄13),推動優質培訓資源向基層延伸傾斜。云南農村、民族、工業、西南聯大干部培訓基地和云南省干部在線學習學院每年到基層一線舉辦“送教下鄉”培訓班,省、州(市)黨校(行政學院)要組織骨干教師深入基層開展“送課下鄉”。充分發揮網絡技術優勢,積極探索線上、線下相結合的培訓,不斷擴大“送教下鄉”覆蓋面。
專欄13 “送教下鄉”工程
|
1. 云南農村、民族、工業、西南聯大干部培訓基地和云南省干部在線學習學院每年為基層舉辦“送教下鄉”培訓班50期。 2. 省、州(市)黨校(行政學院)定期選派骨干教師到基層“送課下鄉”,省委黨校(云南行政學院)每年“送課下鄉”不少于100人次。 3. 各地區各部門因地制宜開展“送教下鄉”,推動優質培訓資源向基層延伸傾斜。 |
(六)嚴格培訓管理。嚴格落實《中共云南省委組織部關于加強干部教育培訓管理的意見》,實施學風紀律建設工程(專欄14),持續擰緊從嚴治校、從嚴治教、從嚴治學的“螺絲”。加強培訓機構管理,嚴格落實意識形態工作責任制,落實中央八項規定及其實施細則精神,厲行勤儉節約,弘揚學習之風、樸素之風、清朗之風。加強教師管理,嚴把入口關,重視師德師風建設,加強日常教育管理,嚴肅講壇紀律,嚴防干部教育培訓講壇成為不良思想傳播的平臺。加強學員管理,壓實培訓機構主體責任,強化跟班聯絡員、組織員(班主任)教育管理,發揮學員黨支部和班委會作用,嚴肅培訓期間黨內政治生活,嚴格執行學員管理規定和《學員“十必須十嚴禁”》等。建立學風督查長效機制,加大隨機抽查力度,發現問題及時整改并按規定嚴肅追究相關單位和人員責任。
專欄14學風紀律建設工程
|
1. 各級組織部門每半年至少到培訓機構調研指導1次,每2年組織專家對培訓機構辦學質量進行評估。 2. 各類培訓班原則上實行封閉管理,學制1個月以下且統一安排食宿的嚴格實行封閉管理,學制1個月及以上的按學校規定從嚴管理,嚴禁走讀。 3. 學員所在單位組織人事部門必須在報到前向其發放紀律提醒函,所在單位領導必須對其進行訓前紀律提醒談話。 4. 各級干部教育培訓機構要把學風紀律教育作為開班“第一課”,組織學員認真學習學員管理規定,切實加強學風紀律教育。 5. 所有培訓班一律成立班委會,學制1個月以上的成立臨時黨支部,強化學員自我教育、自我管理、自我服務。 6. 各級組織部門采取隨機抽查、專項檢查、情況通報等方式,每年對干部教育培訓工作情況進行監督檢查。 |
(七)完善制度機制。實施制度機制建設工程(專欄15),著力構建科學規范、系統集成、協同高效、執行有力的干部教育培訓制度體系,制定加強國有企業領導人員培訓工作措施、省級主體班次管理辦法等。完善需求調研、計劃生成會商、考核評估機制,統籌干部教育培訓與公務員培訓、黨員教育培訓,加強干部教育培訓主管部門與行業主管部門、培訓機構、干部所在單位溝通協商。完善組織調訓機制,嚴格執行調訓審批、報備等規定,完善點名調訓、補訓制度和地方黨政干部調訓申報制度,實現科學調訓、精準調訓,定期通報調訓情況。完善雙重管理干部培訓機制。制定落實東西部協作和定點幫扶、對口支援培訓機制的配套措施。
專欄15 制度機制建設工程
|
1. 省委組織部建立完善領導干部組織調訓管理制度。 2. 省委組織部會同有關部門制定出臺加強國有企業領導人員培訓工作措施、省級主體班次管理辦法、省級干部教育培訓機構考核評估辦法、全省干部教育培訓多元化師資庫管理辦法等。 3. 省委組織部會同有關部門建立健全培訓需求調研機制、省級主體班次培訓計劃會商機制等。 4. 各地區各部門以《干部教育培訓工作條例》為依據,結合實際完善干部教育培訓制度機制。 5. 各級干部教育培訓機構要健全完善議事決策、師德師風、學員管理、學風紀律、考核激勵、財務管理、責任落實等內部管理制度。 |
六、加強組織領導,推動干部教育培訓工作高質量發展
(一)壓實工作責任。各級黨委(黨組)要加強對干部教育培訓工作的領導,把干部教育培訓工作納入黨的建設整體部署,結合實際制定本地區本部門貫徹落實舉措,分類分級抓好干部全覆蓋培訓,加強培訓對象統籌,有效解決長期不訓、重復培訓、交叉培訓等問題;開展巡視巡察和選人用人專項檢查過程中,要注意了解規劃實施情況。各級黨委(黨組)主要負責同志要認真履行職責,及時研究解決干部教育培訓工作中的困難和問題。各級組織人事部門要在黨委(黨組)領導下抓好規劃貫徹實施。
(二)用好“三法三化”。堅持項目工作法,抓實習近平新時代中國特色社會主義思想教育培訓計劃、培訓機構高質量發展工程等重點項目。堅持一線工作法,深入基層開展培訓需求調研,加強培訓工作督促指導,做到在一線了解培訓需求、在一線檢驗培訓效果。堅持典型引路法,注重總結提煉干部教育培訓改革創新特色做法經驗,典型引路、示范帶動,全面提升全省干部教育培訓質量和活力。
(三)注重理論研究。圍繞干部教育培訓工作的理論和現實問題,深入開展課題研究,舉辦理論研討會,提高把握干部成長規律和干部教育培訓規律的能力。引導干部教育培訓機構把研究闡釋習近平新時代中國特色社會主義思想作為科研主攻方向,推出一批高質量科研成果,積極為黨委和政府獻計獻策。
(四)強化經費保障。各級政府要將干部教育培訓經費列入年度財政預算,保證工作需要。做好基層干部教育培訓經費保障,地方各級黨委可以使用留存的黨費組織培訓基層黨員干部。財政困難地方可按規定統籌使用自有財力和上級相關轉移支付開展干部教育培訓工作。重視對縣級黨校(行政學校)建設的支持。加強干部教育培訓經費管理,專款專用,提高使用效益。
(五)加強考核評估。創新學員考核評價方式,在中長期班次中推行學員表現全程紀實管理、考核,建立全方位評價體系,探索訓后跟蹤考核機制。加強對干部教育培訓機構、班次、課程的質量評估,堅持定量與定性相結合,進一步完善評估指標體系,評估結果作為干部教育培訓機構改進工作、提高辦學質量的重要依據,以評促改、以評促建。
省委組織部對規劃實施情況進行督促檢查,開展中期和5年總結評估工作,并通報有關情況。